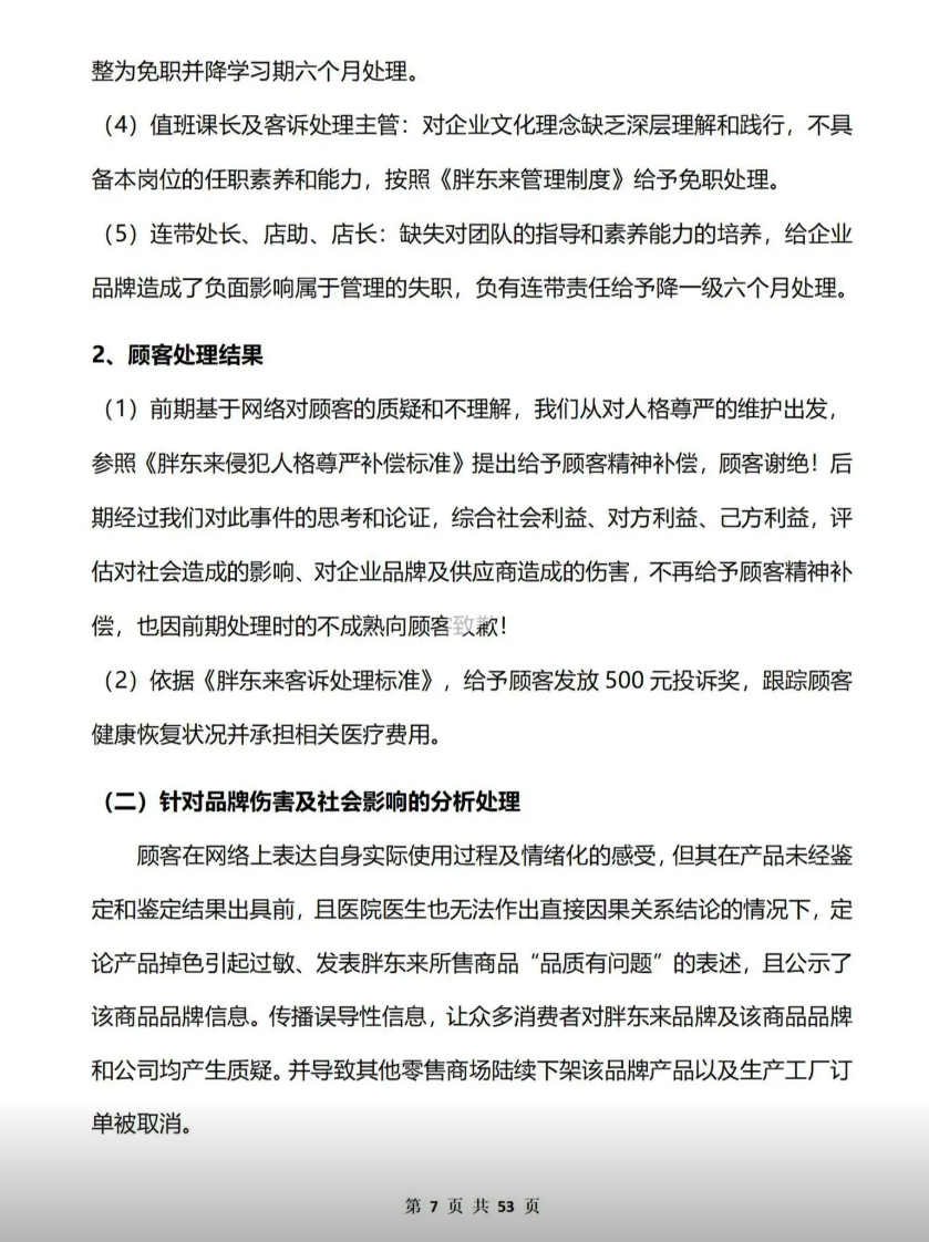
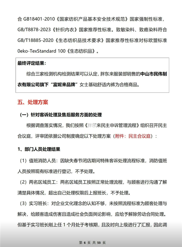
“AI to C”已经成为阿里关键战略,而夸克正是阿里的那张底牌。
随着DeepSeek在春节前后掀起新一轮AI热,阿里“AI to C”的整体进度正在提速。
“整个春节基本上团队没怎么休息,一直迭代产品。”相关人士向虎嗅表示,DeepSeek在C端市场的火爆,让团队在看到希望之余感受到压力,“希望和焦虑并存”。
希望的一面是,夸克团队意识到“AI to C远未终局”。“我们的一个启发是,不要给自己设定明确的边界。市场还在迅速变化,没准一两个月后又有新的趋势。”焦虑和压力的一面是,围绕C端用户的争夺在加剧。
“夸克的本体是基于智能搜索的工具集合,和它形态最像的产品是豆包。”AI行业观察人士杜昭认为,在夸克的生态位中2024年豆包与夸克的竞争很激烈,2025年初随着DeepSeek崛起一些浏览器玩家也借力DeepSeek裹挟其中,“AI to C”的竞争格局正在变得更为激烈。
新变量压力之下,夸克必须加速进化。
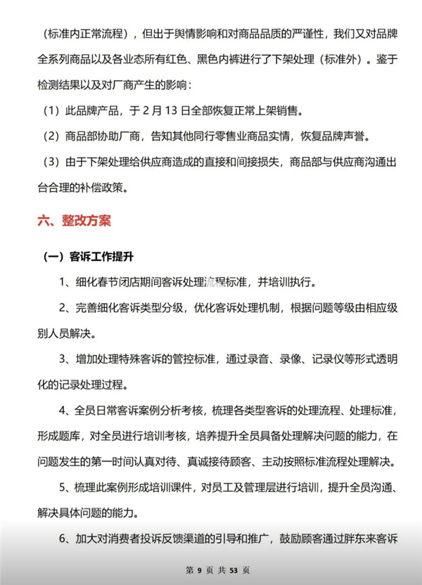
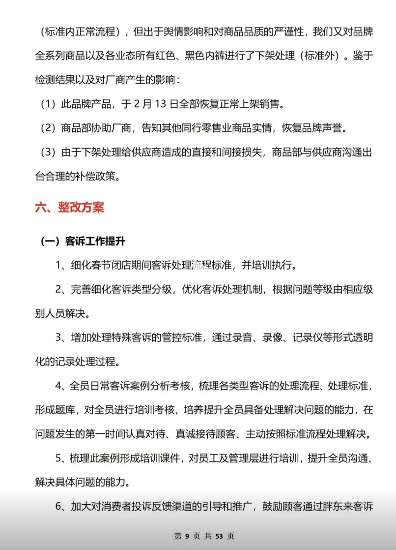
夸克是阿里在C端最重要的新机会
虎嗅独家获悉,多模态、AI Agent等将是夸克在2025年发力的关键方向,并已经扩招相关人才。不过夸克并无意参与DeepSeek等公司的开源模型技术竞争。
“夸克并不是一个纯粹的科研型公司,从不追求发论文,也不是一个炫技的公司。”一位相关人士向虎嗅表示。另有接近夸克的人士告诉虎嗅,他们内部很少会讨论诸如“Scaling Law”这类在AI六小虎公司常被提及的话题。
在2023年11月推出自研大模型后,夸克便彻底入局了这场围绕C端用户的AI大战之中。
但作为AI之战的参与者,夸克和ChatGPT、DeepSeek、豆包、Kimi的产品形态差异、底层逻辑差异都是明显的,夸克并未把所有功能入口集中于单一的搜索/对话入口,它保留了大量诸如文档、网盘、扫描等工具入口;以及夸克的商业化模式和这些大模型公司有明显差异。(虎嗅注:夸克创立之初是智能搜索产品,然后迅速进化为涵盖网盘、扫描器等工具的集合体)
据虎嗅获得的一手信息显示,夸克最大的收入来源依然是其会员付费,且迄今为止夸克并未通过B端用户实现过广告商业化。
从用户增量上看,它承接到了2024年的AI流量,据七麦数据统计显示,夸克和豆包是 2024年AI产品下载量最高的两个APP,年度新增下载量分别为3.7亿次和2亿次。但另一面是,2024年夸克对于“自己到底是谁?”一直在“思考”,在定位描述上,从2024年初夸克会强化“AI搜索”概念,到了下半年则强化“AI助手”概念。
阿里确定要重注“AI to C”后,夸克之于阿里的战略价值出现新的变化。
“字节凭借豆包、即梦在2024年抢占了很大的市场空间。而这些AI增量业务,对其火山引擎、飞书、抖音电商、智能硬件业务的拉动效应突显。阿里做AI to C已经势在必行。DeepSeek的火爆意味着C端市场的机会依然是巨大的,那么阿里所希望的是快速投入战场,并尽快抢占心智。”一位曾在互联网大厂电商业务担任高管的人士向虎嗅分析称。
上述人士分析认为,在电商基本盘业务增速趋稳之际,阿里迫切挖掘新的增长机会。在疫情后的两年,阿里曾试图通过下沉市场找用户增量,也曾试图切入Z世代年轻群体,但2023年AI的风起云涌对行业是颠覆的,如今C端市场最大的增量空间是AI。
一位阿里内部人士告诉虎嗅,夸克在2024年的表现让阿里核心层看到了在AI C端市场的机会:虎嗅独家获悉,夸克2024年在年度下载量、年度月活两个关键数据上达到创立以来新峰值,也是疫情以来阿里各个C端产品之中用户增幅最快的产品之一。
有第三方数据显示,夸克2024年年度月活徘徊在7000万~8000万左右,就这一数据虎嗅向夸克求证,对方表示不实:“暑期峰值月活接近2亿,平时数据也高于7000万到8000万这个范围。”
一位知情人士告诉虎嗅,“AI to C”在阿里内部的重视程度空前。在确定发力“AI to C”后,阿里采取了“先选将再组阵”的模式。
截至目前,阿里并未成立“AI to C”相关的组织实体,有知情人士透露,这或是因为“需要等待新财年以推动重要调整”。虎嗅获悉,阿里决策层点将阿里巴巴集团副总裁吴嘉为阿里“AI to C”的负责人,并希望2025年在“大模型及应用(软)、智能硬件(硬)”两个维度的C端市场有明显进度。
有接近阿里核心决策层的人士告诉虎嗅,吴嘉被委以重任的核心原因是:他是阿里内部少数带队做成过“大C端产品”的年轻高管。而这个“大C端产品”正是夸克。在2018年推动夸克转型智能搜索后,吴嘉带队在三四年的时间里让夸克用户量过亿,2020~2023 年,夸克每年用户增长率都在 200% 以上。
目前,围绕吴嘉,两大事业群已经成为阿里“AI to C”的轴心:其一,是以夸克、UC、书旗小说、通义APP构成的阿里智能信息事业群,此前吴嘉一直担任这一事业群的总裁;其二,则是天猫精灵、AIoT业务、智能眼镜等业务构成的阿里智能互联事业群。
吴嘉通过统管两大事业群,来承担阿里AI to C业务,并直接向阿里CEO吴泳铭汇报。
值得注意的是,两大事业群之间并无直接隶属关系。阿里智能信息事业群负责推动阿里在“AI to C”中大模型、应用方向的战线(软);而阿里智能互联事业群则负责推动阿里在“AI to C”中智能硬件方向的战线(硬)。虎嗅从内部人士处获悉,两个事业群在统筹于吴嘉后将加大协作,不过未来具体的协同方式尚在探索磨合过程之中。
不过,夸克2025年的具体战略目标截至目前尚未有一个明确示外的说法。据虎嗅了解,要等集团更高层对AI to C业务有一个更清晰的整体目标,然后拆解到相关子单元,夸克具体的目标预计需要等3月财年末才能逐渐清晰。
但有相关人士告诉虎嗅,夸克内部预计会把用户增长与留存维度、AI功能渗透率维度继续作为重要指标。
而对于整体上如何做“AI to C”,目前阿里眼下的优先级是先完成架构与资源整合,更长远的规划和思路,也需要新财年确定。
“此前两个事业群工作风格和模式不尽相同,需要重新拉齐。两个事业群里的员工,大部分也不太熟悉,整合需要一点消化时间。”一位熟悉阿里内部的人士告诉虎嗅。
另有人士表示,虽然“AI to C”成为了阿里的关键战略,但内部预计并不会靠“大规模投入去拉动业务”。“优先级是把资源投入到人才、算力等维度,而不是采买流量。”
夸克2024年增长的三个激增时刻
据虎嗅掌握的信息显示,夸克在2024年的用户增长出现了三个“激增时刻”:年初、暑期、年底。
这与豆包的用户增长节奏并不完全相同。有接近豆包的人士告诉虎嗅,2024年5~7月豆包的用户量开始爆炸式增长,到9月迅速破亿。从增长曲线上看,豆包从5月到年底,基本上是一条上涨斜坡。
而夸克在2024年的增长中,三个激增时刻的拉动作用较为明显。造成这一差异的核心原因是,二者的用户增长逻辑并不相同。豆包的增长,主要通过“产品迭代+投流”两大引擎推动,在5月开启强力投流后,其增长曲线便形成了一条“斜率”更高的上涨斜坡。
相比之下,夸克在2024年可以投入的资源相对有限。内部人士告诉虎嗅,在人员上2024年一年,夸克总人数没有大规模扩增;在工资上,夸克2024年给出的薪水在整个AI圈“难言最高”。“大规模的投流拉新集团并不允许,也没有这个预算。”
夸克第一个“激增时刻”是1月,这其实算是一次“守株待兔”。当时在一个月之内字节、腾讯、MiniMax等都发布了大模型,用户端首次兴起了国产AI大模型热。而在几个月前,夸克于2023年11月发布了自己的大模型,在这波国产大模型热潮下,夸克基本盘用户调用AI功能的比重开始明显增长,这拉动了夸克月活数的上升。
“本质上,夸克把自己智能搜索的用户转化为了AI用户,从这个角度看,夸克有先发优势。”杜昭分析称。
夸克最关键的增长节点是7~8月的暑期,当时夸克围绕高考场景推出了以AI搜索为主的多个AI相关工具,这成功转化了一大波填报志愿的高考学生及家长用户。据夸克官方数据显示,2024年夸克高考AI搜索整体调用量超过了1亿次,这个场景主打填报志愿、成绩分析、职业规划等需求。
一个关键机会来自于市场空白。2024年上半年由于Kimi、豆包等公司在B站、抖音等流量平台开始大量投流种草,C端用户群体已经兴起了AI产品热。但这波热潮红利在2024年高考周期内,并没有被几个最头部的传统搜索公司尝到。
有业内人士告诉虎嗅,某头部传统搜索公司的高考AI搜索产品甚至是委托第三方公司做的,自家团队完全没把2024年高考周期作为关键机会。
而当时的Kimi、豆包等AI新贵的核心目标也没有放在填报志愿这个功能上,这让夸克承接住了这波流量红利。
到了四季度,夸克沾了一点“豆包的光”。在2024年6月豆包率先发布了PC版本,这引发用户使用“大屏AI产品”的兴趣,随之在8月夸克发布了自己的PC端。但和其他PC版应用一样,下载量和装机率的增长相比于移动APP要缓慢并延迟,到了四季度豆包和夸克的PC版才都迎来了用户的激增。
虎嗅独家获悉,2024年,夸克团队把用户增长、留存、功能渗透率等方向视为重要维度,年内产品更新频率明显加快。从对外披露的产品功能迭代情况来看,1-2个月就有一次重大更新。有相关人士告诉虎嗅“夸克2024年研发和产品团队强度很大,天天加班。”
新的压力来自于市场的竞争。“不可否认,豆包的增长让所有AI圈的人羡慕。”以及,随着Kimi、豆包开始增扩功能,在一些功能场景之中,夸克与这些产品的正面对决开始变多。
据了解,夸克AI的产品和研发主要由产品负责人郑嗣寿和技术负责人蒋冠军为主的团队负责,并统一向吴嘉汇报并决策。
值得注意的是,夸克内部大约有80%以上的人员隶属于研发与产品两个部门,但两个部门的总人数在2024年内一直未大规模扩张。
夸克的效率能复制到整个阿里“AI to C”吗?
夸克的工作风格和氛围与阿里内部多个部门有明显差异。
首先,夸克是阿里内部的“超稳定”单元。
从2016年创立至今,夸克素来以“离职率低”在阿里内部著称。夸克保留了大量入职阿里8年甚至更长的人。“超稳定”单元的特点是:沟通成本低、配合默契。
据接近夸克的相关人士表示,绝大部分夸克的产品沟通会、技术沟通会时长不会超过30分钟(多以10~15分钟短会为主),也几乎见不到PPT。在夸克,很少有几个小时的会议,或者会议上“吵来吵去”的现象。
其次,夸克的人员构成多以“青训人才”和年轻人为主。
“青训人才”是指从毕业就入职阿里(或者直接入职夸克)然后从基础岗位一路成长起来,目前夸克团队内已经有大量95后乃至00后人才。
值得注意的是,夸克很重视校招,学校以本土头部理工科名校为主,而他们招聘的很多技术人才和产品人才在高考阶段是“保送生”(即没有参加高考,通过竞赛或者提前招生的方式入学)。这导致夸克大部分技术和产品人才性格比较纯粹。
从一则往事可以感受夸克员工的特质:曾有负责扫描业务的夸克研发团队员工,为了找到足够的试卷,去垃圾回收站蹲点最终“找”回大量废弃试卷。
曾经服务过夸克的猎头向虎嗅表示,他们在录用AI人才时更青睐于“直接接触大模型、新AI产品的年轻人。”他认为这些直接接触最新事务的年轻人,才能有足够鲜活的创造力和丰沛的战斗力去做AI产品。
第三,夸克内部对于“简洁、高效、直接”有明确要求。
夸克从上到下,不鼓励团队推动“炫技”式研发或者产品开发。与此同时,夸克把“效率”视为关键,自2024年起,夸克平均每周都能推出新的产品或技术迭代,重大更新的频率基本保持在月度水平。正是在这样的效率基础上,夸克以“超小规模”跑了一整年。
而另一个关键特质是:夸克从创立起,就不鼓励用“砸资源(流量)”的方式推动产品。值得注意的是,在2023年11月阿里CEO吴泳铭把夸克列为四大“战略级创新业务”后,在一整年的时间内,夸克并没有激进投流。
不过,摆在夸克面前的挑战依然是巨大的。
一方面,类似2024年豆包、2025年初DeepSeek的心智地位和国民热度,夸克超越他们的难度颇大。
另一方面,夸克眼下第一阶段的挑战是整合,随着几个事业群合并在吴嘉处,不同部门如何协同、如何减少同质化研发高效整合资源正在变得至关重要。
“整个窗口期的时间大约是9~12个月,如果能在这个周期内搏出身位才能抢占先机。”有业内人士表示。

|