要说最近硬件圈最大的一件事就是华为 Mate 60 Pro 突然开售,大家应该没意见吧?
在突然开售后, Mate 60 Pro 也像一座金矿一样,被各路媒体老师不断挖掘。

不过,只有上手体验这还不够,因为关于大家最关心的 5G 麒麟芯片,还没有给大家讲清楚。
为了不跟同行们重复讲一样的东西,我们稍微换了个思路——绕开了处理器本身,看看华为在 “ 造芯片 ” 这块还有没有什么料可以挖。
结果发现还真有!
实际上,这个东西并不是我先看到的,而是一位名叫 “ 问题先生 ” ( Mr Question )的博主先看到的。

问题先生在业内还是很知名的,据说有 20 多年的半导体相关从业经验。
两个多月前,他发了一个视频,分析了华为刚刚解禁的一项半导体晶体管制备专利。
他根据专利的文字描述推测,华为打算在传统 FinFET ( 鳍式场效应晶体管 )的基础上挖两道凹槽,通过改良 FinFET 的结构,提升晶体管漏电的控制能力,进而降低功耗,改善性能。

问题先生预估:在同制程下, “ 华为 FinFET” 的能效比传统 FinFET 提升 20% ,可以把7nm 工艺发挥出 5nm 的性能;5nm 制程做成3nm 的能效。

海外企业们大开大合,刚搞完 5nm 就想搞 3nm 。华为则是未雨绸缪,考虑着怎么能从上一代制程上挤出更多的水分。
而且 7nm 工艺的极限好像真的被华为这个专利探索出来了不少,真就是______。( 跟我说出那四个字! )
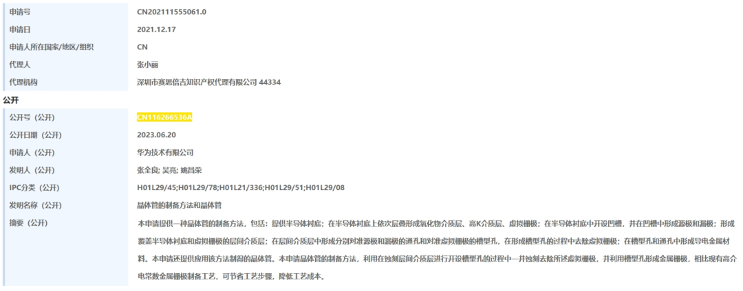
但,职业习惯让我多做了一步操作,我试着去搜了下问题先生提到的华为专利( 编号:CN116266536A ,感兴趣的小伙伴可以去看看 ),结果发现问题先生猜错了。

是这样的,问题先生之所以会猜错,是因为他只看到了专利前面部分的文字描述,然后根据专利的文字描述自己画了一张结构图。( 这个操作,其实已经相当大佬了 )
但这个自制的结构图和华为官方的专利配图差的还是有点儿远,所以才误解了华为设计两道凹槽的实际作用。
等到我们再去知识产权局的数据库里查资料的时候,华为已经把对应的专利配图给补上了。

通过看华为自己提供的图片,我们才发现了这两道凹槽的真正作用。
简单来说,华为专利里提到的两道凹槽实际上是用来分别形成源极跟漏极的,这个源极跟漏极相当于开关的两端,当开关闭合时,电流会从源极入,从漏极出。

那么这个专利真正讲的东西是什么呢?
它讲的是华为研发出了一种晶体管制作的改良工艺,通过这个改良工艺,可以让制作高介电常数金属栅极( High-K Metal Gate )的制作步骤减少。
这个高介电常数金属栅极技术是28nm 制程节点后的必备技术,但以往的制作工艺复杂,导致它比发展更早、性能更差的多晶硅栅极 ( Poly Gate ) 技术,要多出几个工艺步骤,这样会造成生产周期延长以及成本增加的问题。

在专利中,华为讲到,改良后的工艺可以节省至少 3 个主要工艺步骤,以及若干个次要工艺步骤。
从理论来说,这样可以降低整体的生产难度,提升不少良率,进而大幅降低成本,华为的初步预估是每片晶圆至少可以节省 20 美金。
按照之前 Mate 系列出货量以百万计的情况来看,假如华为真的要开始自己造芯片了,那么实装这项专利,就能给华为省下一笔相当可观的成本。
同行们想要借鉴还得给华为交专利费。
赢麻了。_______!( 再次说出那四个字 ~ )

嗯。不过,虽然节省成本的专利也很棒,可它并不是大家原本猜测的那样,把 “7nm” 当 “5nm” 耍的炸裂技术。
把实际情况和我们的心理预期做对比,就显得这个专利好像也并没有那么厉害了。
所以本来我们稍微有点儿心灰意冷,打算跟大家稍微解释一下这个小小的专利乌龙就结束了。
不过就在我找资料的过程中还发现,华为这次放出来的专利不是一个,而是一批!
其中另外一个编号 CN116636017A 的发明专利,看起来相当有意思。

不卖关子,在这项专利的文档中,华为直接把FinFET ,和GAAFET 或Forksheet FET ,做进一个集成电路里,并且简化了电路的制作步骤!

这里可能会有小伙伴要问了:这个突然冒出来的 GAAFET 和 Forksheet FET 又是啥呢?
无论是咱们前面讲到的 FinFET ,还是这个 GAAFET 和 Forksheet FET ( GAAFET 的升级变种 ),它们都是晶体管的一种结构类型。
相比 FinFET,GAAFET 和 Forksheet FET 的漏电控制性能更强。
其中 FinFET 是目前芯片制造中的主流方案,而 GAAFET 和 Forksheet FET 还未实现量产,但是因为 3nm 之后的工艺更难控制 FinFET 的漏电,所以未来一定是属于 GAA 和 Forksheet 的。

诶不过。既然 GAAFET 和 Forksheet FET 更先进,为啥华为还要把它们跟 FinFET 做进一个集成电路里呢?
全用 GAAFET 或者 Forksheet FET 不就得了?
emmmmm ,是这样的。
一方面是因为 FinFET 跟 GAAFET ( 包含变种:Forksheet FET )都有自己的优缺点。
像 FinFET ,它随着制程工艺的升级,尺寸的缩小,会出现漏电流控制性能变差的问题。
这给大家提一嘴漏电流是怎么回事:实际上,电流并不是百分之百从晶体管的源极流向漏极的,这期间有些不受控制的电子会溜掉,这样一来就会产生漏电,而漏的电流越多,会导致功耗和发热越严重。

而 GAAFET/ Forksheet FET ,这类结构在尺寸缩小后,依旧可以保留出色的漏电流控制表现,所以很适合用在 5nm 制程节点之后的芯片上。
但 GAAFET/ Forksheet FET 也有一个缺点,那就是它的电阻会比 FinFET 更大。
所以即使是 3nm 的集成电路里,也不能一味只用 GAA 或者 Forksheet ,也还是需要根据实际情况搭配 FinFET 进行设计。

一个简单的 CMOS 放大版集成电路版图
比如:芯片里的逻辑电路,它是负责运算的,在运算时电路中的晶体管们会进行频繁的开和关( 其中 “ 开 ” 代表二进制中的 “1” , “ 关 ” 代表 “0” ,以此来处理数字信号 ),这样就对晶体管的漏电流表现有更高的要求。
同时为了算得更快,晶体管的数量自然也是越多越好。
所以,逻辑电路需要那种在尺寸缩小后,依旧可以有出色的漏电流控制表现的晶体管,那自然就是 GAAFET 或 Forksheet FET 了。
但是像需要处理连续信息的信号的模拟电路,以及有高电压需求的输入输出电路,它们需要电阻更小的通道,自然就是用 FinFET 更合适。

看到这大家应该就明白了,华为的做法相当于:我在一个集成电路中,根据需求来设计 FinFET 和 GAAFET 或 Forksheet FET ,比如输入输出电路、模拟信号处理电路用 FinFET ,逻辑电路用 GAAFET 或 Forksheet FET ,存储电路可以任意选择一种。
这样一来,就可以最大程度地发挥不同晶体管结构的性能。
不过,要做到这件事儿并不容易。
因为在现有的技术条件下,我们要在一个集成电路里制作 FinFET 和 GAAFET/ Forksheet FET ,需要分别单独制作它们各自沟道区内的半导体层,比如:先做好了FinFET,再去做GAAFET。
这步骤一分开,制作过程就变得非常繁琐,生产成本也会随之升高。

这里就要讲到华为这项专利的精髓部分了,他们为了减少制作步骤,在开始制造前的版图阶段会先对芯片的图案层( 小知识:芯片是通过一层一层的图案层往上叠加制作而成的 )进行标记,比如第一半导体层、第二半导体层、第三半导体层、第四半导体层。

说实话,我一开始也有点搞不明白这个 “ 第一第二” 到底在讲啥,直到把 28 页的文档 “ 啃 ” 下来后,才大概理解了其中的奥妙。
这个第一、第二,不是用来表示先后和重要性,而是为了标记不同的图案层,打个不太恰当的比方:FinFET 的第一半导体层对应了GAAFET的第三半导体层。
不严谨地说,这么一对应,就能让它们被同时制作。
利用这个方法,华为就可以不用像前面讲的那样——“先做这个再做那个”,这样就大幅简化了电路的制作过程,减少工期和成本。

妙啊 ~ 如果这项专利在未来可以落地,那么对于华为的芯片竞争是很有利的——当然了,只是假如、假如华为真的想自己做芯片的话。
毕竟专利本身只是个技术储备,大家不要听风就是雨,要理智判断。
而且虽然咱们短短几句话就讲完了华为的巧思,但实际操作起来还是困难重重的。
因为 GAAFET 、 Forksheet FET 的结构又小又复杂,不仅对蚀刻工艺的要求非常高,而且还要用到 EUV 光刻机,这个东西现阶段国内很难搞定。

而且我还问了一下搞半导体设计的朋友,发现除了咱们前面提的这些内部的光刻问题,外部的电压调控也是需要攻克的。
毕竟两种晶体管结构的特性不同,驱动电压也不同,驱动电路的设计也需要做额外的调整。

看来,华为的这项专利想要真正落地,需要克服很多我们难以想象的困难。
今天我们聊的这些东西,都是华为公开的设计专利,虽然看着很厉害,但很大概率还没有应用到实际的生产步骤上。
因为光有想法不行,还是有很多具体的、配套设备上的问题需要解决的。
不过我发现了一个小细节,不知道有没有小伙伴观察到。
虽然华为这批专利上个月才解禁,但他们真正的提交日期是——2021 年 2 月!
换句话说,两年前,华为就在思考该怎么把芯片造的更好了。
遥遥领先!!!
|