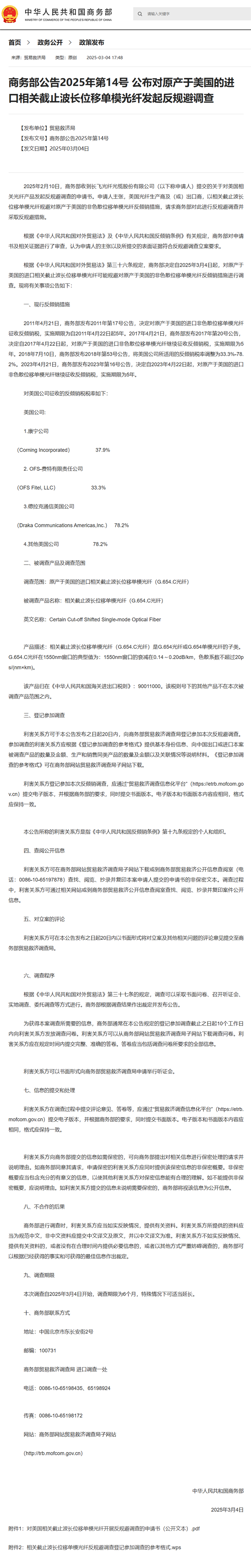
最近,接入 DeepSeek R1 、 Qwen2.5 的风不是很大嘛。
就是吧,各路接入推理模型的应用似乎。。。都有些大同小异?
但差评君,刚挖到一个很有意思的 AI 搜索引擎,狂聊了一下午。

而且它还有个贼拉风的名字: Accio 。甭管多么天马行空的想法, Accio 主打的就是一个执行力 Max ,就跟这个名字一样,你想要的都会 “ 飞来 ” 。( 哈利波特中的召唤咒就叫 Accio )
不多废话,咱直接上家伙。
打开 Accio ,输入 “I want to build a rocket to go to Mars ( 我想造一枚火箭去火星 ) ” ,试试看 2001 年四处求购火箭的马斯克,如果用上这玩意,能不能早点造出星舰。

前菜还是咱熟悉的思维链, Accio 先是掐指一算,从火箭设计、材料选择到推进系统,甚至连能不能飞谁说了算的那摊子事儿,都盘了一遍。
还一口气找了,像 NASA 、美国联邦航空管理局、哈佛和麻省理工这些信源,主打的就是一个权威。
Accio 输出的是英文,为了方便阅读,差评君帮大伙儿都翻译好了,后头五六七八张图,同上~

不过,我本来是没太指望 AI 能给我提出什么可行性建议的,毕竟去火星这事儿,说小也不小,怎么着也得是马斯克这种级别的大佬来操心才行。
结果这方案一端上来,不能说媲美马斯克,但思路还挺像那么回事儿。
为了保证推进系统够劲儿, Accio 掏出了三种正在开发的关键技术,还顺手拉了个柱状图,把它们和传统化学燃料一顿对比。

但差评君查资料验证了一把,发现 Accio 提到的这些技术,都过于前沿,甚至可以说有些科幻了。就比如这个 VASIMR ( 可变比冲磁等离子体火箭 ),确实是个潜力股不假,但现在还一堆技术瓶颈等着呢。
包括在外壳的材料上, Accio 也蹦出了 “ 小行星资源 ”“ 太空制造 ” 这些,目前只存在于科幻小说里的词汇。

不过, Accio 的方案还是有可圈可点的地方。
比如推荐了不锈钢作为航天器的壳体材料,这思路,倒是跟星舰一样,估计老马来了也得说一句 “ 懂我 ” 。
至于安全和监管的那摊子事儿, Accio 也找了资料,看要办哪些手续、走哪些流程,生怕我造火箭过不了审核。

反正经过Accio这一通分析,差评君觉着移民火星好像也不是梦了,只不过这专业的事儿,还是得交给像马斯克这样专业的人来干。
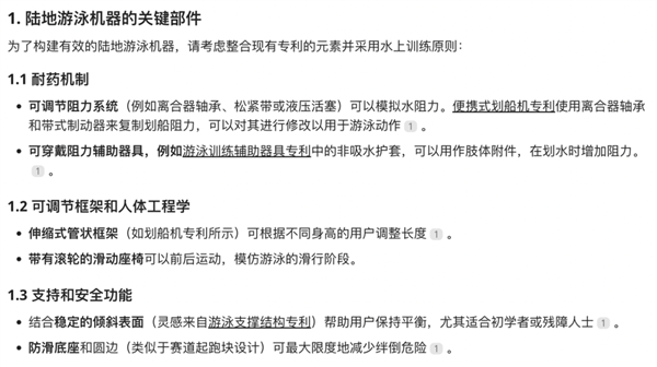
咱再来问点好玩的,比如电影《 西虹市首富 》里,王多鱼投资的那个陆地游泳器,看看 Accio 能整出什么花活。
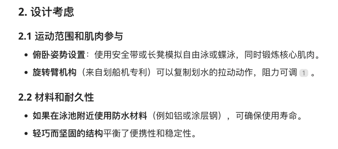
陆地游泳器没法儿下水,那肯定需要模拟水阻力,什么可调节阻力系统、伸缩式管状框架, Accio 介绍得那叫一个正儿八经。

还考虑到了,俯卧姿势和手臂摆动的空间:

只能说,咱们是开玩笑的, Accio 全当真了。
不过差评君也意外发现,有些东西还真不一定只能是玩笑,采购点原料,没准真能干成。
就比如我跟 Accio 说,我要在撒哈拉沙漠开一家奶茶店,它居然把外贸平台阿里国际站上的供应商,都给我扒出来了。
担心沙漠里没有能源?那就把太阳能电池板安排上。

沙漠里缺水,就再整个海水淡化装置。

还有什么可生物降解的杯子、吸管,开店需要的移动推车,甚至是珍珠和椰子水,阿里国际站上优质、靠谱的供应商,妥妥地都给找了出来。
这 AI 能处,有事儿它是真上啊。

而且 Accio 这商业计划书做的,也很有水平。思路清晰,分析的内容有条理,光是能找到具体供应商这一点,就不是一个简单的 AI 搜索引擎能做到的。
说 Accio 是为做生意而生的AI ,大伙儿没意见吧?
咱们再来举个实用一点的例子,比方说,差评君开了家服装厂,现在急需采购一种由聚酯纤维、棉和氨纶制成,克重为 245 至 260 克每平方米,且具有珠地网眼针织纹理的面料。
这采购需求如果放在以前,咱就得在几十个网站穿梭,挨个供应商反复对比。哪怕是专业采购团队来,三四天过去,可能也未必理得出个所以然。
但如果用 Accio ,不到两分钟就搞定了。

把我的需求告诉 Accio 后,它第一步先把抓取到的四组关键词,进行了有针对性的排列组合。

再根据模型的推理,看看关键词有没有需要调整的地方。
接着,就要开始大规模的搜索、匹配了,在这个过程中,模型还会根据搜索出来的结果及时调整搜索表达,进一步扩大搜索的范围。

结果发现咱们的需求是可以定制的,又中途去找了有定制能力的商家,不得不说这也太贴心了。
最后,再进行供应商的各方面资质检查, AI 严格起来是丝毫 “ 不近人情 ” 。
这么说吧,为了帮差评君找到这款面料,在筛选出 200 个商品前, Accio 自动对全网 126600 个相关品类的产品,进行了 5 轮搜索,又对 200 个产品的详细信息进行了交叉验证。
一顿忙活下来还不到两分钟,只能说, Accio 这产品检索能力配享太庙。

包括供应商符合多少个需求,在定价、交货和产能方面都有啥特点,都标得清清楚楚。
选好之后,直接点进去找老板询单,采购效率蹭蹭往上窜。

真不是咱硬吹, Accio 确实是辅助采购的一把好手。
差评君特地去查了下这个 Accio 的来头,发现它其实是阿里国际站,为了帮老外采购中国商品推出的原生 AI 应用。一旦海外买家有了采购的苗头,上 Accio 搜就能快速、精准匹配到具体商家。
简单来说,这下中国外贸商家就能接到更多、更精准的大单子。
这几天, Accio 还登上了世界经济论坛的白皮书,被认为是 AI 改变产业的代表性案例。

在此之前, B2B 跨境采购的搜索入口,往往是在 Google 等主流搜索引擎上。但阿里国际站上面,多的是各种供应商资源。现在做了这么个 AI 搜索引擎,正好可以把供需更精准地匹配上。
而且 DeepSeek R1 、 Qwen 2.5 这些推理模型出来之后,又给 Accio 加了技能点,进能造移民火星梦,退可帮买家采购面料,这把 “ 哈利波特 + 柯南 ” 的组合,效果拉满了好吧。
另外我还发现,阿里国际站除了 Accio 外,这次一起接入了 DeepSeek 、 Qwen 等推理模型的,还有面向国内卖家的 AI 生意助手,也就是 4 个 AI Agent 帮卖家打理外贸生意。

这 4 个 Agent ,主要是针对外贸发品、接待、营销以及合规领域里,一些低效复杂的环节进行了优化和托管。
就比如说接待这一块,因为外贸多语言、有时差的特点,所以国内卖家很难保证,时时刻刻都有人守在电脑前。而且一个精通各国语言、深度了解专业的行业知识、还要 24 小时值班的员工……这样的顶级牛马压根不存在。
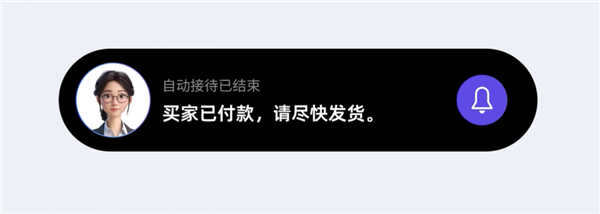
所以这个时候,阿里国际站自动接待 Agent 就派上用场了。
北京时间凌晨 3 点,有国外买家找过来要采购 50 双沙滩鞋,接待 Agent 先根据买家的特征,分析了一波需求,再结合店铺的实际情况,自动生成一段回复。

虽说对面要的货还不够店铺的起订量,但 Agent 通过一番细致分析,可以先推荐样品试用,确保满意后再下大单。
结果买家来兴趣了,马上问了寄样品的费用, Agent 也特会来事儿,调用商品详情和物流接口后,给出了报价。

针对买家对商品质量的顾虑, Agent 也能调用店铺的私有知识库进行回答。

这一来二去, AI 很快就把这单给拿下了。

大伙儿别不信这玩意儿能帮咱挣钱。早在阿里国际站的 AI 还没有接入推理模型前,义乌就有个老板靠 AI 自动接待,拿下了沙特 1 亿人民币的大单。
当时沙特客户连问了十几个供应商,只有这个义乌老板开着 AI 接待,给人家秒回了。而且聊了五六轮,客户都没发现对面是个 AI ,因为 AI 连无油螺杆空气压缩机,这种专业领域的问题也可以对答如流。
让 AI 帮自己拿单这事儿,放以前哪敢想啊。但阿里国际站总裁张阔预计,随着推理模型的自我进化, AI 生意助手将很快追赶上 Top 10% 外贸业务员的水平。
也就是说,以后咱们这种小白去做外贸,再加个 AI ,开局就自带多年外贸业务经验的 buff ,少了营销、运营这些外部能力拖后腿,一门心思扑在产品上也不成问题。
总的来说,不管是 Accio ,还是 AI 生意助手,都能看出来阿里国际站在 AI 时代,想要进行产业升级的决心。

正如阿里国际站总裁张阔所言, “ AI 能打开外贸的‘天花板’。原来至少有 10 倍以上的信息、询问没有在国际站上得到满足,今天我们可以用 AI 推理模型更好地满足买家需求,把整个上限打开,让更多的需求涌入。 ”
在全新的技术时代,外贸行业的价值需要 AI 来放大。
但更重要的是,差评君还从阿里国际站的 AI 产品里,看到了我们每一个普通人的机会。
很多人听到要做 B2B 外贸,第一反应都是家里没厂、手里没货,也不清楚国外的市场究竟是怎么一个情况,这就是信息差所带来的结果。
而 AI 的出现,就是要尽可能地缩小这样的差距,让小白也可以尝试进入到外贸行业里。
哥几个,想好要在 AI 时代 “ 造自己的火箭 ” 了吗?
|