昨日iPhone 15系列正式发售,其中的超大杯iPhone 15 Pro Max可以说是集这次所有升级于一身,当然9999元的起售价也相当可观。


这时候问题就来了,手持1万块钱,到底是买iPhone 15 Pro Max,还是前不久刚上架的华为Mate60 Pro+呢?今天我们就来解决这个问题。
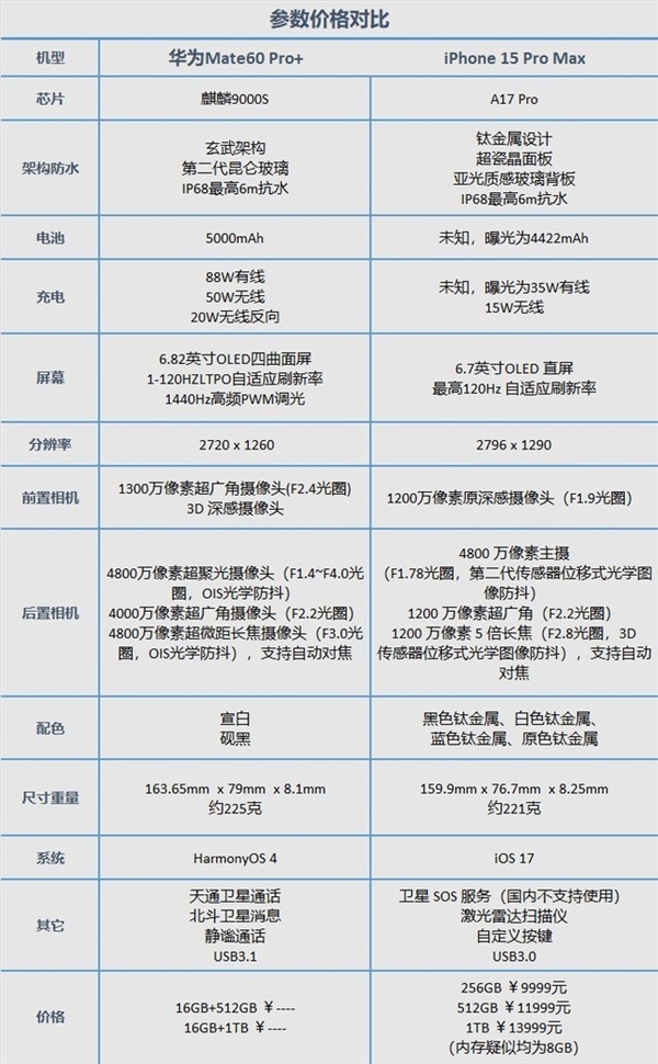
首先,还是给到一张我们汇总的参数表,方便大家进行对比——

可以看到,作为各自品牌的超大杯机型,二者都有着特殊的优势卖点。
iPhone 15 Pro Max有台积电3nm工艺制程的A17 Pro芯片,并且在边框上采用了更加高端的钛金属材质;之前的静音推滑键替换成了自定义按键;激光雷达扫描仪倒不是什么新奇的配置,之前就有,主要用于一些AR应用,比如测距。
华为Mate60 Pro+则是在通讯方面有着更强的表现,不仅支持卫星通讯,还有独特的静谧通话功能。此外,玄机架构机身、主摄的可变光圈也是产品的亮点。
1 机身结构:玄武架构对抗钛金属,强度方面各有创新
虽然在机身结构上完全不同,但二者都有一个共同的目标,就是把机身强度做到更高。由于我们还没有进行过实测对比,哪个更强不能妄下结论,但满足高端机用户的需求肯定都是绰绰有余的。

iPhone 15 Pro Max钛金属的加入可以算是一大升级点,这种金属有很多好处,比如强度大、质量轻、耐腐蚀,广泛应用于潜水和航天。当然,也有缺点,就是贵,成本是普通钢材的10倍,且难以加工。
由于钛金属的加入,今年iPhone 15 Pro Max有一个很大的变化就是重量变轻了,去年不锈钢的iPhone 14 Pro Max是240g,今年的15 Pro Max只有221g,比华为Mate60 Pro+还要轻4g。

此外,iPhone钛金属边框还采用了固态扩散技术,与铝金属内框焊接在一起,实现了这两种金属的高强度接合,结构的稳固性好。配合屏幕超瓷晶盖板,机身的强度可以得到很好的保障。

华为Mate60 Pro+的玄武架构相信读者朋友们都熟悉了,这里简单说一下:半露的金属框架给机身带来了大幅度的强度提升,同时第二代昆仑玻璃给屏幕带来了更好的保护。
2 充电:苹果终于用上Type-C,华为“遥遥领先”
仍然是一贯的作风,苹果在发布会上并未透漏手机的电池容量和充电功率。从目前的曝光来看,iPhone 15 Pro Max的电池容量为4422mAh,有线充电功率35W。此外,该机仍然支持无线充电,最高功率15W。

苹果这一次变化最大的,应该就是终于用上了Type-C接口,目前苹果官方也确认,iPhone 15系列能与Mac、iPad通用充电线,这一点倒是比之前方便了不少。

在续航方面,华为Mate60 Pro+虽然也算不上出彩,但对比苹果的确是“遥遥领先”了。88W有线充电的速度表现良好,从我们的实测来看,30分钟可以充电98%。当然,50W的无线充电和20W的无线反充也是“遥遥领先”的。
3 机身正面:都是3D人脸识别方案,苹果灵动岛更出彩
iPhone 15系列外观造型上跟上一代相比变化不大,正面仍然是直屏,采用“灵动岛”的开孔设计。在开孔的利用方案上,苹果的确是领先的,跟灵动岛类似的适配目前行业仍然少有跟进。

华为Mate60 Pro+是四曲面屏幕,不过曲面的弧度并不大,显示部分非常接近直屏。这样做的好处是既兼顾了握持感,也照顾到了侧滑手势,同时也不会因为曲面过大影响屏幕观感。华为的前置开孔为我们提供了两种选择,一是三开孔并列出现,二是屏幕周边直接显示黑色区域隐藏开孔。

从屏幕的分辨率来看,二者都应该算是1.5K,都没选择2K分辨率这一点倒是达成了一致。华为的屏幕支持1440Hz的高频PWM调光,虽然放现在也不算特别高(现在主流大部分是2160Hz),但总比苹果的低频要强(传闻仍然是360Hz)。
4 通信方面:华为卫星功能齐全,再一次“遥遥领先”
iPhone的信号表现一直都一般般,这次iPhone 15系列的发布会上苹果也并未在相关方面进行宣传,具体表现如何有待实测。iPhone 15系列也支持卫星功能,但遗憾的是在国内并不支持使用。
对比之下,信号算是华为的长项了,新机支持灵犀通讯,信号表现更加稳定。从我们的实测体验来看,华为Mate60 Pro+的信号表现确实不错。而且,这一代机型华为终于补齐了5G,通讯方面已经没有短板了。

卫星通讯是华为Mate60 Pro+的一大特色,不仅能收发卫星信息,还支持卫星电话,而且还能连接多颗卫星,这一点再次“遥遥领先”。
值得一提的是,华为Mate60 Pro+还支持了静谧通话功能,通话声音可以进行定向输送,接听电话时外泄的声音更小,可以有效保护通话隐私。
写在最后
相机方面,二者都是主摄+超广+长焦的搭配,不同的是华为主摄支持可变光圈,苹果的优势则是传感器位移防抖。具体哪款手机表现更好,大家可以等等我们的实测。
目前华为Mate60 Pro+虽然开卖,但还未正式上市,所以具体的售价尚未公布。但从以往的经验来看,其价格肯定是要低于同版本iPhone售价的。
读者朋友们认为两款超大杯,哪款更超大呢?欢迎在评论区讨论~
|