正文内容 评论(0)
人们常常把知识宏博、内容丰富的巨著比作百科全书,例如曹雪芹的《红楼梦》、巴尔扎克的《人间喜剧》等。一说起百科全书,人们就会想起包罗万象、巨细无遗、古今中外、天文地理这些词汇。在人类文明发展史上,百科全书在记录、整理、积累和传播各个时代人类已有知识方面、在启发人们探索和掌握新的知识方面、在以真知启迪愚昧方面所起的重要作用,是有目共睹的。百科全书2000多年的发展历史,在某种意义上也反映了人类文明发展的历程。
历代一部部重要的百科巨著,就像文明史上一座座里程碑,矗立在人类走过的路上,至今仍为人们所借鉴、学习并引以自豪。在此我们将目光投向中国少数民族百科全书的发展历程。既然百科全书有着如此高的地位,那今天的主板百科全书是否夸张?请接着往下看就能知晓。
回到主板市场,我们在选购电脑时,一般都会对主板的选购比较重视,因为我们的主板决定了电脑的整体性能的高低和升级的潜能,主板与周边设备的兼容性问题也会让我们费一翻思索!而电脑产品中,最难选购的又属主板,不但规格参数最多,同时主板一旦出现问题,还需要拔插所有配件,极其麻烦。因此主板的重要地位不言而喻,随着产品的高速发展,主板也融入了越来越多的特色技术,各种超频主板、智能主板层出不穷。
在主板利润越来越低的时候,以台系品牌为主的主板厂商频频推出特色设计,以增加产品的附加值。事实上对于只是偶尔玩玩QQ游戏,写写word的消费者,这些功能并不会被使用。因此对于普通消费者除了品质优秀价格略贵的台系品牌主板外,没有太多花哨设计做工同样出色的本土品牌主板同样值得选购。多年的经验让笔者认为,本土品牌主板在使用三、五年仍不会有太多问题(三年内为免费质保),而在三、五年之后换台电脑已属必然。
以目前市场上价格竞争最为激烈的H55主板为例,同样基于Intel H55单芯片设计,却因品牌不同、规格不同形成了499元至899元大跨度的价格区间。在复杂的产品线中消费者如何在其中选择一款适合自己的主板呢?今天笔者将以让产品说话的宗旨,从主板供电、主板做工用料、主板PCB、主板设计等四个方面向大家介绍主板选购攻略,希望对各位网友选购主板有所帮助。
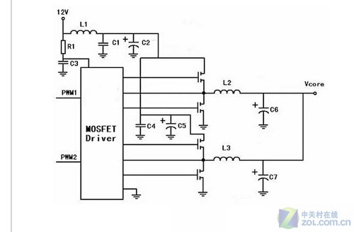
作为计算机各硬件子系统的工作平台,主板承载着电流和数据流两大流量。由于处理器在电脑中起至关重要的作用,因此主板处理器供电部分设计的优劣,直接影响到整机工作的稳定性和安全性。除了满足处理器供电的需求,优秀的主板供电还可以在处理器超频状态下提供更加纯净、稳定的电流输出,为优秀的超频成绩奠定良好的硬件基础,这也就是为什么处理器供电电路优劣成为了广大玩家评价一块主板优劣的重要依据之一的原因。
目前为止,绝大多数主板都采用“电容+电感+场效应管(MOSFET管)”组成一个相对独立的单相供电电路的设计方案,这样的组成通常会在CPU供电部分出现N次,这就组成了我们常说的N相处理器供电。多相电路可以非常精确地平衡各相供电电路输出的电流,以维持各功率组件的热平衡,在器件发热这项上多相供电具有优势。
谈到供电的相数,很多人会提出“相数越多的主板提供的电流就越大,主板也就越好”的观点。这种观点只考虑了数量,而未考虑质量的观点显然是错误的。由于设计、料件和布线的不同,一相供电电路所能承载的电流大小就会有所差异。例如一块采用两相供电的主板,每一相能够提供60A的电流;另一块主板为三相,每一相只能提供30A电流,那么60A×2就大于30A×3,所以从供电电流大小来看,这里两相供电的主板就优于三相的主板(事实由于60A的电流实在过于夸张,这种电路设计并不会被使用)。
仍以H55主板为例,几相供电设计是最合适的呢?过多的处理器供电相数就像过多的管道,如果流量并不大时,其起到的作用只是每个管道仅发挥不到50%的功效,同时还会因为相数过多,而增加转换过程,降低时效,如果电流够小,其实单相供电设计才是最高效的。(为增加转换效率多数主板厂商采用了节能技术,动态调整处理器供电相数。)
对于目前的H55主板,由于更多搭配32nm的处理器(酷睿i3 530处理器设计TDP 73W),因此采用6相供电已经足够,即使对比12相供电,6相供电所承受的电流已经足够小了。
例如,一个120W的处理器,其电压为1.35V,那么供电电流大致为90A左右,如果是采用12相供电,每相通过的电流约7~8A,而采用6相供电的供电系统,通过的电流则为15A左右,事实上每相供电其实在20A以下就已经非常优秀了。事实上,由于节能技术的使用,在12相供电电路中,部分供电电路可能已经进入屏蔽状态。花12相电路的钱,却只使用到了部分供电电路,实在有些不爽!(默认为非超频状态)
关键词:处理器供电相数
实用指数:★★★★
小结:
供电电路的设计直接影响到整机工作的稳定性和安全性,但这并不意味着供电相数越多主板品质越优秀,往往打破超频记录的主板并未采用夸张的处理器供电相数。因此消费者在选购主板时一定要摒弃以供电相数论主板优劣的态度。
随着供电设计的不断完善,处理器供电电路已经从过去的N相供电发展成独立供电,即N+1相。AMD主板是率先采用这种供电的,早几年就已经有N+1相供电系统,分别为CPU核心和处理器内部的内存控制器供电。Intel主板一直沿用的传统的供电系统(事实上由于处理器内部只有CPU核心)。在酷睿i系处理器的推出之后,由于CPU内封装了GPU,并包含内存控制器、PCI-E总线等北桥功能,因此相对应的主板供电设计发生了巨大的变化。
为了满足酷睿i3处理器的供电需要,H55主板处理器供电的设计更为严格。除了保证CPU核心的供电需求外,GPU核心、内存控制器(原北桥功能)同样需要独立的供电电路,N+1+1相电路设计随即产生。
那么什么是N+1+1多相独立供电呢?即所谓的“N+1+1”相供电设计,是其中“1”组供电专供内存控制器(原北桥功能电路)使用,让三级缓存、HT总线和内存控制器与核心使用不同的电压;另一个“1”组供电给处理器内部GPU核心供电;另外的“N”组供电则为处理器服务。
以微星H55M-E33主板的供电电路为例,这款主板采用了典型的3+1+1多相独立供电设计,一个“1”是为了给处理器集成的PCI-E总线、内存控制器等北桥工作供电,而另一个“1”是为了给独立的GPU核心供电,3相供电为CPU核心供电。
显然这样的设计更能满足酷睿i3处理器的需要。在使用整合显卡时,酷睿i3 530处理器的TDP为73W,其默认电压为1.2V,那么供电电流大致为60A左右,采用4+1+1多相独立供电设计,也就是说4相供电每相通过的电流约15A,而由标准的供电元件设计来看,每相供电电路经过的电流在20A以下就是非常优秀的设计了。
以此类推,如果使用“5+1+1相供电设计”,那么每相供电通过的电流理论上为12A,而“6+1+1相供电设计”理论上每相供电电流则是10A,都非常低。但这仅仅停留在理论上,如何按照实际运行来看,每相供电电路通过的电流并非全部相同。有部分供电电路可能运行在20A,有部分只有10A,甚至电路过多时,有几相基本上处于空置状态,即根本没使用上,这就是典型的性能浪费了。
关键词:供电相数独立设计
实用指数:★★★★
小结:
由于英特尔酷睿i系处理器架构发生了巨大的变化,为确保处理器供电的稳定,在H55系列主板上均采用了N+1+1相供电设计(P55采用N+1相供电设计)。用户在选购H55主板时,请认清供电电路独立设计。
每块主板都采用24PIN接口,以满足主板的正常工作,这里要讨论的并非主板的12V供电,而是12V CPU辅助电源。在早期,主板是没有12V CPU辅助电源的,CPU供电没有独立出来,如奔三时代的815EP/815EPT主板,主板上插入20Pin的供电接口,计算机就可以工作了。到了奔四时代,随着CPU功耗的升高,单靠CPU接口的供电方式已经不能满足其供电需求,为了满足处理器的供电需求,CPU辅助供电的需求被提了出来。
在Pentium 4时代引入了一个4PIN的12V接口,给CPU提供辅助供电。由于服务器平台对供电要求更高,引入更强的8PIN 12V接口。而现在一些消费级的主板也开始使用8PIN CPU供电接口,提供更大的电流,更好保证CPU的稳定性。
在送测的大量H55/P55主板,不少主板使用8PIN CPU辅助供电。这是为什么呢?CPU辅助电源的主要作用是分流和降低电阻的作用,虽然新架构处理器功耗有所降低,要求供电却更为严格。8PIN相比4PIN的意义在于增大接触面积,减小电阻,提供更大更稳定的电流。这就是H55/P55主板选用8PIN辅助供电的一个重要原因。
处理器辅助供电接口对处理器的稳定十分重要。如很多人装机时,主板的供电只是连接了24PIN,没有连接CPU辅助电源,这时可能CPU风扇转动,计算机看似启动,但实际不工作的现象。虽然举例不够准确,但从一个方面上来讲缺少了辅助供电,就意味着处理器无法正常工作。
从4PIN到8PIN的转变还有一个重要原因就是对电流的承载压力的提高。在处理器功耗较高的状态下,单针脚承载的电流过大,如果只有4PIN的12V接口,可能导致电流过大不稳定,甚至烧毁电源的情况出现。因此我们看到在很多高端主板中,很多会采用双8PIN辅助供电设计,为的就是降低单路12V供电的电流。(事实上,只要有基本的4PIN辅助供电平台就可以正常工作。)
关键词:8PIN处理器辅助供电接口
实用指数:★★
小结:
主板提供8PIN辅助供电插座的同时,需要电源提供8PIN的插针,两者相应才能发挥8PIN辅助供电的优势。如果用户没有超频等特殊需求,4PIN辅助供电已经足以满足处理器供电的需要。因此8PIN辅助供电并不是主板优劣的重要因素之一。
说完处理器供电设计,再来谈一谈主板的用料。由于固态电容以成为主板选购的一大因素。因此先来看下电容部分。按照Intel白皮书中的说法,在CPU的供电电路中,总电容值不能少于9000μF。因此在每块主板CPU的插槽附近,都分布了许多大容量的电容,以便充分滤除CPU供电电流的杂波。足够多的电容可以说是供电的保障,一般用户也可以通过电容的颗数来判断供电是否充足,不过对于目前的H55来讲,这个要素其实不需要考虑,因为毕竟是中高端产品,厂商都有足量设计。
从2005年Intel发出倡议,所有搭配Intel处理器的主板需在供电部分采用固态电容。从此各大厂商纷纷响应Intel的呼吁,固态电容的风潮随之席卷开来,最终延续到全固态电容成为好主板的一项重要指标。固态电容即有机半导体固态聚合物电容器,具有高频低阻抗(10毫欧)、高温稳定(-50度~+125度)、快速放电、减小体积、无漏液,等特点。在85℃的工作环境中,寿命最高可达40,000小时。但因为生产材料与专利的问题,目前固态电容的成本要高出传统电解电容10倍以上!
正因成本较高,部分主板厂商开始使用外形酷似固态电容的铝壳电解液电容来混淆视听。
除了固态电容和电解液电容本身的区别外。不同品牌间的固态电容同样存在效能问题。其中由于日产电容精度非常好,寿命也比较长等优点别主板厂商广泛使用,如富士通、三洋等。日系电容厂的综合能力是同行业中比较强的,在电器性能、阻抗都好于一般的电容。以富士通红色L8固态电容为例,这款电容可轻松适应-50至150摄氏度间的宽幅温差变化。优秀的耐温表现使这款电容轻松应对超频带来的高热量。
除了容量上的差别,我们还应注意到ESR(Equivalent Series Resistance,等效串联电阻)值。电容越大,其电阻相应也会增大,对CPU的瞬间供电电流就会减小,不利于系统的稳定。因此ESR值越低越好。为解决ESR阻值的问题,设计者通常将多个电容并联使用,以降低ESR值,有效保护电路。对于输入输出电容,一般的要求是,输入电容要尽可能的大(对ESR的要求可以降低一点)。因为输入电容主要是耐压,其次是吸收MOSFET的开关脉冲。对输出电容,ESR的要求要高一点,耐压要求和容量则可以低一点(Intel的主板,这部分的电容往往都是4~6.3V,470~680左右的容量)。这是因为要保证足够的电流通过量,ESR值并不是越低越好,低ESR电容会引起开关电路振荡,而消振电路比较复杂,而且会增加很大的成本。
总之,从上面这些介绍中,我想大家对主板的供电和电容有了初步的认识。好的用料品质对系统的稳定性、兼容性、超频性都有一定影响,我们也就不难理解,为什么有些产品卖的价格会贵一些,而一些使用同样芯片组的小 厂产品往往价格很诱人了。以电容为例,高品质的产品同一些劣质产品间的差价就有将近20%~40%之多。一般来说,名牌大厂的产品,会拥有一套完善的严格检验、评审措施,成本因此上升不少,因此在价格上与杂牌产品有明显差距也就不足为奇了。
关键词:固态电容
实用指数:★★★★
总结:
除了品牌价值外,影响不同品牌同一芯片主板价格差异的重要因素就是用料,其中由于用料较多,电容的使用成为了重中之重。消费者在选购主板是要认清主板电容用料。但切忌以全固态电容论主板优劣。
除了电容,其他细节却是用户最容易忽略的问题。对于CPU供电电路,CPU从低负荷到满负荷,电流的变化是非常大的。为了保证CPU能够在快速的负荷变化中,不会因为电流供异常而出现死机等问题,CPU供电电路必须具有非常快速的大电流响应能力。供电电路中的场效应管(MOSFET管)、电感和电容都会影响到这一能力。一个最理想的状态是,使用最快速的场效应管(MOSFET管)、高磁通量粗导线的电感线圈、超低ESR的输入输出电容。
但实际上,不同的主板厂商,对选料的着重点不一样。甲厂商可能会选用快速的场效应管(MOSFET管),快速的场效应管(MOSFET管)的开关噪声比较小,这样就可以将输入输出的电容等级下降一点。Intel的主板使用高导磁的电感磁芯(降低了线圈的损耗电流),因此它的线圈使用单根比较粗一点的就可以了。但大多数厂商会使用便宜一点的磁芯,使用三线并绕的方式来解决,这样即使损耗大一些,线圈也不会发太多的热。上面笔者已经谈过电容的问题,下面我们来谈谈电感和场效应管(MOSFET管)。
充足而纯净的电流是保证主板稳定工作的重要条件。因此,主板上设计了很复杂的电路已完成对供电电流进行滤波处理。其中电感和电容主要是用来对电流进行滤波的。由于电感有蓄能的特点,所以电流先流过电感以便滤掉一部分高频杂波,再流过电容进一步滤掉其余的杂波,因此电感的性能就充分影响到了整个主板供电的纯净度。
再早期的主板用料中常常选用裸露式电感,渐进到半封闭式电感,目前市面上的主板已全部采用了全封闭式电感。正因为是屏蔽式,所以电感的线圈粗细很难分辨。不过在这里可以将理论与大家分享一下仍是十分有必要的。影响电感性能的主要是线圈和磁芯。线径很粗的线圈采用的是高导磁率、不易饱和的新型磁芯,所以不需要很多的绕线圈数就可以得到足够的磁通量,因此也被越来越多的主板生产商所采用。
既然无法看到内部构造我们只能通过电感品牌来区分电感。台系MAGIC全封闭铁素体电感是顶级主板常用的料件,以超频著称的主板均统统采用。该电感采用的材料是线径很粗的线圈,高导磁率、不易饱和的新型磁芯,所以不需要很多的绕线圈数就可以得到足够的磁通量。
关键字:全封闭铁素电感
实用指数:★★★
小结:
电感在处理器供电电路中起到了至关重要的滤波作用。但由于目前主板上均使用了全封闭式电感,因此我们无法从材料上区分其优劣,认清电感品牌成为了关键。
除了电容电感外,供电的组成部分,还包括了场效应管(MOSFET),一般被叫做MOS管。MOSFET应用于电流的放大,由于MOSFET的输入阻抗很高,因此MOSFET非常适合用作阻抗变换。常用于多级放大器的输入级作阻抗变换,同时用作可变电阻,已获得恒流源。
MOSFET在供电电路里表现为受到栅极电压控制的开关。每相的上桥和下桥轮番导通,对这一相的输出扼流圈进行充电和放电,这样就在输出端得到一个稳定的电压。由于每相电路都要有上桥和下桥,每相供电电路所承受的电流都要经过MOSFET的开关分流,而在同一时间MOSFET并非同时开启(轮流工作),因此每相供电电路至少有两颗MOSFET。
上桥和下桥都可以用并联两三颗代替一颗来提高导通能力,因而每相供电还可能用到三颗、四颗甚至五颗的MOSFET。更多的MOSFET能让每颗MOSFET休息的周期延长,减少承受热量的时间,进而令主板的供电系统更加稳定。因此对于普通消费者可以从MOSFET的数量来判断供电电路的优劣。
MOSFET的另一个功能是降压。在供电电路中,MOSFET组成的推挽式开关电源,将正5V电压降到合适的值给CPU供电。由于现有CPU、GPU等芯片需要MOSFET器件在较高电流和较高开关频率下工作,因此MOSFET的品质非常重要。瑞萨、英飞凌、飞利浦、安森美、Vishay等品牌MOSFET品质上乘,其中APM系列超快MOSFET应用到超频中比较广泛!
除了上述列出的集中常用品牌的MOSFET,微星主板独家使用了名为DrMOS的MOSFET。根据微星的说法, 所谓DrMOS就是将传统MOSFET供电中分离的两组MOS管和驱动IC以更加先进的制程整合在一片芯片中。DrMOS能在主板高负荷运作时,比其他厂牌同级主板有更高的用电效率,减少能源浪费,进而达到省电的效果;而在超频效果上,透过DrMOS的超低电 源反应时间和低阻抗特性,可以轻松应付狂热玩家对高端主板更严苛的超频工作,大幅提升整体效能。此外,系统在高负荷运作时,DrMOS芯片的发热量低,减少了热能产生,自然也降低了风扇噪音,增加系统稳定性。经测试,同样条件下,传统供电部分的MOSFET温度可达121摄氏度,而DrMOS最大温度为68.9摄氏度,DrMOS温度要比传统供电部分的MOSFET温度约低一半。因此,DrMOS无疑会给用户带来超稳定的工作效率,对超频用户来说更是如虎添翼。
关键词:MOSFET
实用指数:★★★
小结:
由于MOSFET承载电流较大,因此MOSFET是全主板热量最高的地方。为此,许多主板都在MOSFET上放置了散热器。普通消费者在很多主板上都难以见到其身影,消费者在选购主板前可参考中关村在线相关文章。
针对Intel主板,用料的一大关键还有CPU插座。随着Intel酷睿架构处理器将针脚设计转换为触点式封装,CPU插座部分有了更加苛刻的要求。作为重要组件之一,CPU插座中间的陶瓷耦合电容显得至关重要。
陶瓷耦合电容单颗容量比电解电容小很多,高频特性优秀,ESR很低。由于电解电容高频特性不好,因而主板CPU插座周围和CPU插座内部会有几十颗陶瓷耦合电容用作高频去耦,和大容量的电解电容搭配,提供更好的滤波效果和动态性能。
虽然一些入门级处理器对电流要求不大,耦合电容可以有一定省略,但对于购买H55这种新上市产品,品质做工则需要有讲究。在选购时,用户可以打开CPU插座盖,仔细检查CPU插座内的耦合电容是否完整。
关键词:耦合电容
实用指数:★★
小结:
处理器插座内提供完整的耦合陶瓷电容,配合电感、电解电容组成一套完成的滤波体系,及时过滤掉供电电流中的杂波,为处理器提供稳定、纯净的电流提供了保障。
--------------------------------------------------------------------------------
上部总结:
在主板选购宝典上部分,笔者从处理器供电设计、用料两大方面,供电相数、相数独立设计、处理器辅助供电、电容、电感、MOSMET、耦合电容七个细节介绍了主板选购要点。在主板选购宝典中部分,笔者将从主板PCB设计、散热设计两个方面,PCB层数、PCB颜色、防变形背板、内存插槽设计、主板散热、主板走线、主板布局7个细节介绍主板选购。敬请期待。



















